喜报!云南省级“人力资源服务进出口基地”高创人才荣登榜单
来源:
|
作者:云南高创人才服务有限公司
|
发布时间: 2023-11-06
|
901 次浏览
|
🔊 点击朗读正文
❚❚
▶
|
分享到:
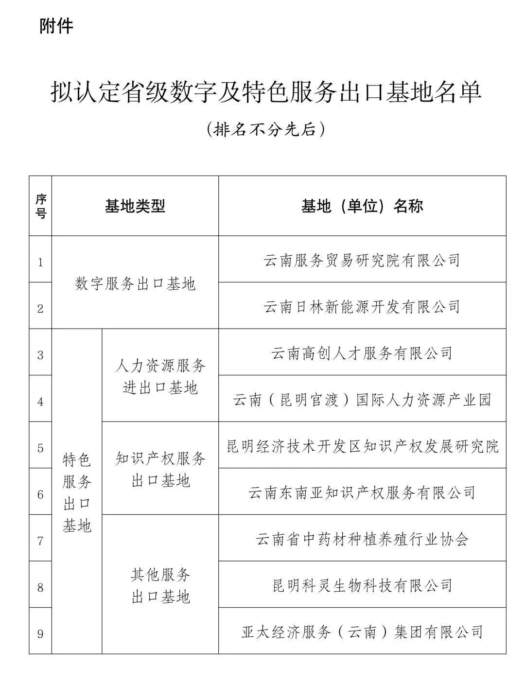
根据《云南省商务厅关于组织申报省级数字及特色服务出口基地的通知》,按照《云南省数字及特色服务出口基地建设实施方案》,云南省商务厅、中共云南省委宣传部、云南省工业和信息化厅等7部门共同开展了省级数字及特色服务出口基地评审认定工作。经州(市)有关部门初审推荐、第三方机构评审、部门复核等程序,初步认定第二批云南省数字及特色服务出口基地9家。
云南省级“人力资源服务进出口基地”高创人才荣登榜单
根据《云南省商务厅关于组织申报省级数字及特色服务出口基地的通知》,按照《云南省数字及特色服务出口基地建设实施方案》,云南省商务厅、中共云南省委宣传部、云南省工业和信息化厅等7部门共同开展了省级数字及特色服务出口基地评审认定工作。经州(市)有关部门初审推荐、第三方机构评审、部门复核等程序,初步认定第二批云南省数字及特色服务出口基地9家。现将名单予以公示,公示时间截至2023年11月10日。如有异议,请以书面形式(加盖单位公章)反馈至省商务厅服务贸易处,逾期视为无异议。电话:0871-63210587
传真:0871-63123541
附件:拟认定省级数字及特色服务出口基地名单
云南省商务厅
2023年11月1日

来源:云南省商务厅
